首页
信息公开
办事服务
数据开放
生态保护
污染防治
互动交流
走近环保
政务微信
蒙古文新媒体
内蒙古自治区人民政府网站
中华人民共和国生态环境部
政务微信
蒙古文新媒体
移动站点
无障碍浏览
蒙古文版
登录/注册
搜索
搜本站
搜本站
搜平台
长者模式
登录/注册
首页
信息公开
办事服务
数据开放
生态保护
污染防治
互动交流
走近环保
首页
>
污染防治
>
大气环境管理
>
声环境及机动车环境管理
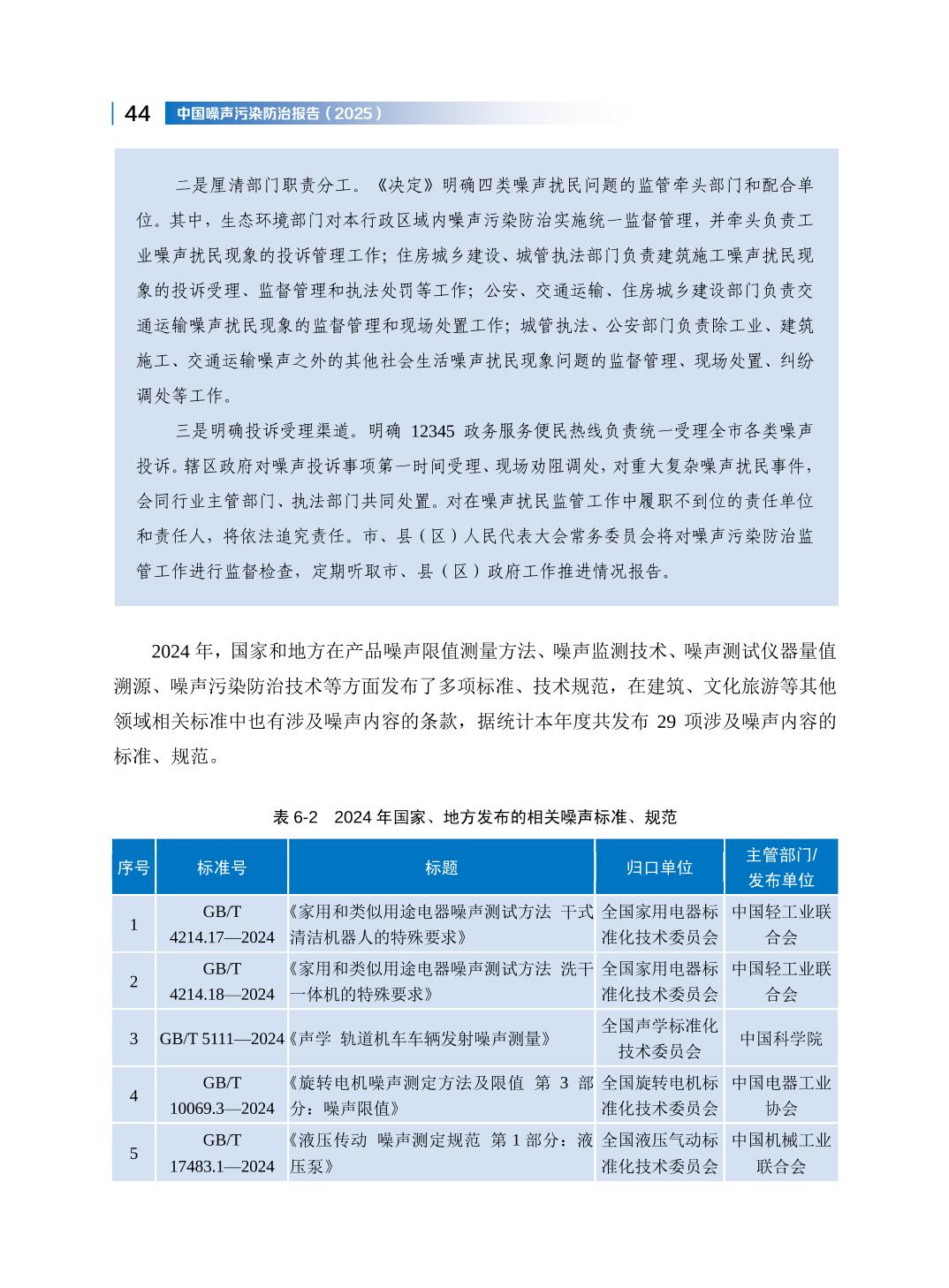
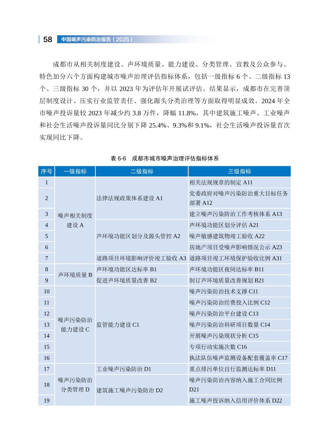
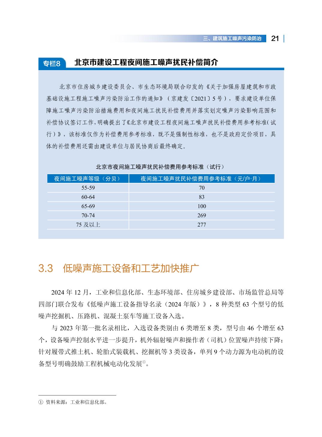
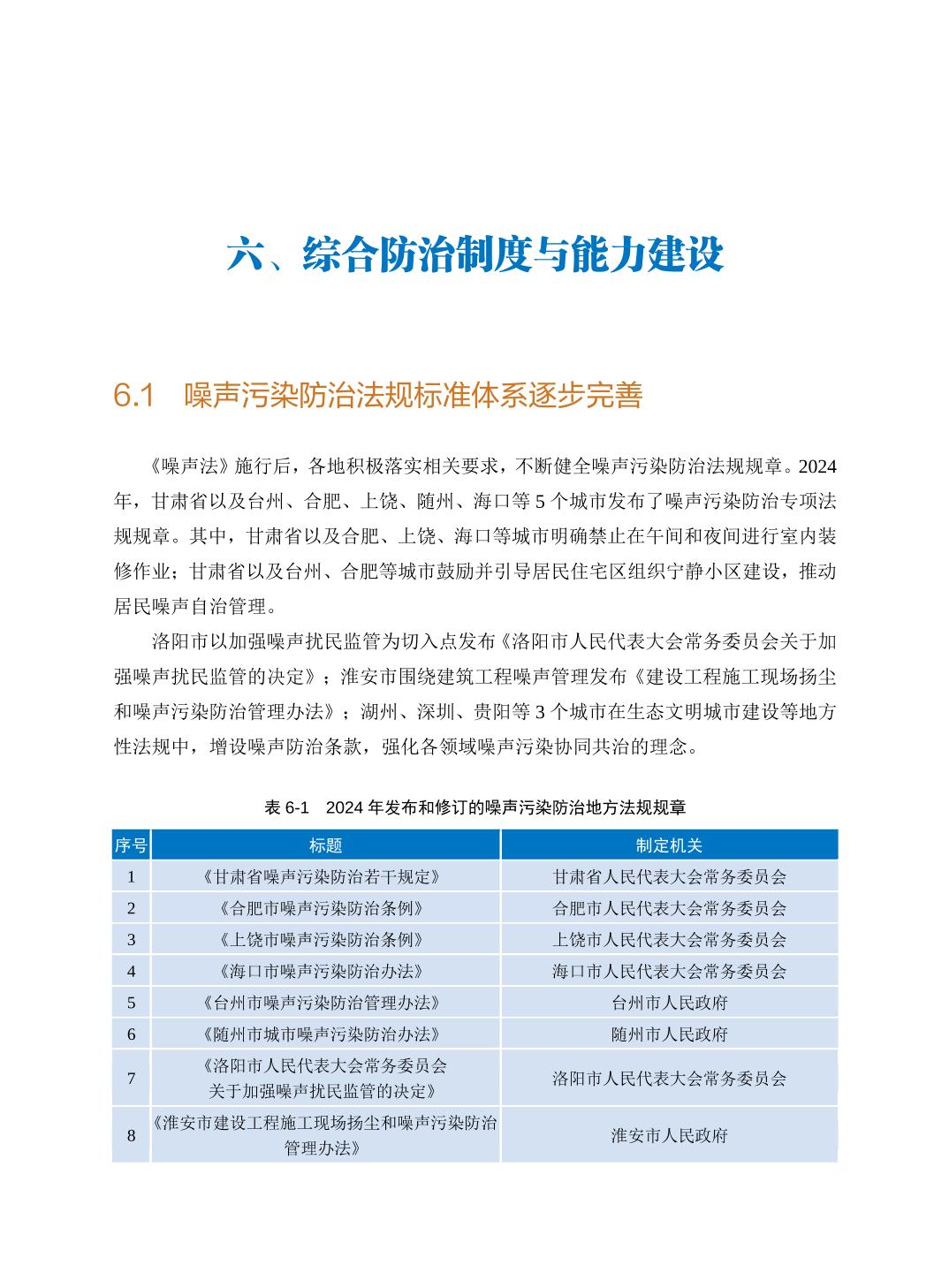
2025年中国噪声污染防治报告
发布时间:2025-11-11 09:00
字号:
大
中
小
分享到:
扫一扫在手机打开当前页
打印
关闭
来源: 生态环境部