内蒙古自治区人民政府网站
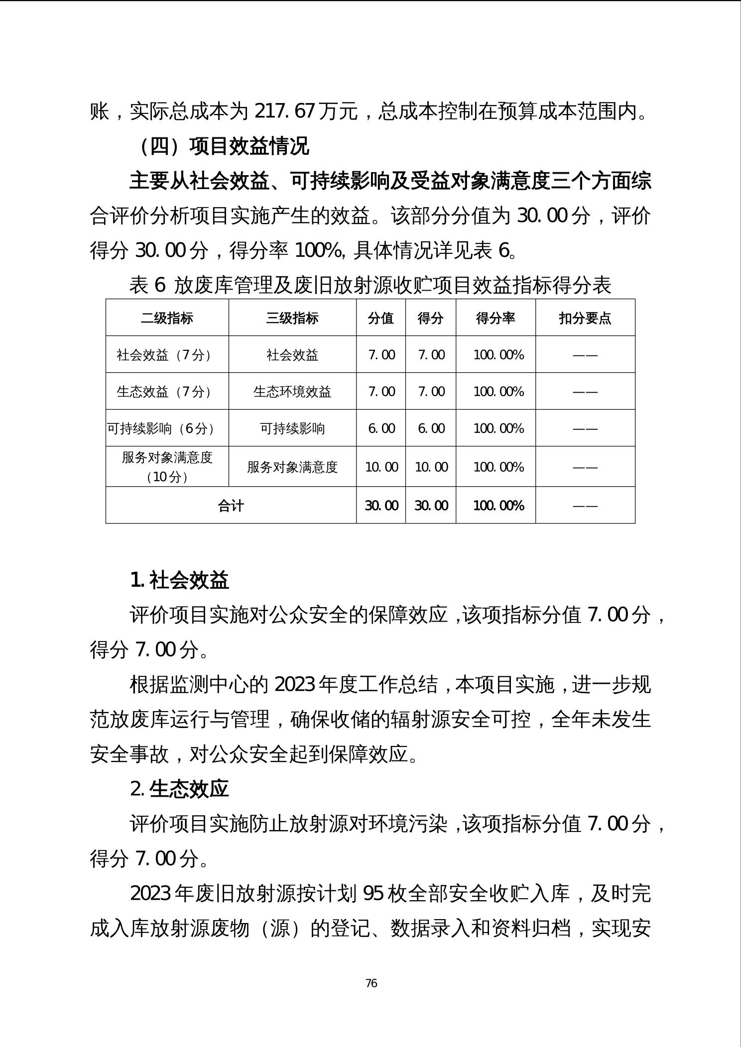
中华人民共和国生态环境部
政务微信
微信
蒙古文新媒体
微博
移动站点
移动站点
搜索
搜本站
搜本站
搜平台
长者模式
Toggle navigation
首页
当前位置:
首页
>
信息公开
>
政府信息公开
>
法定主动公开内容
>
部门预决算
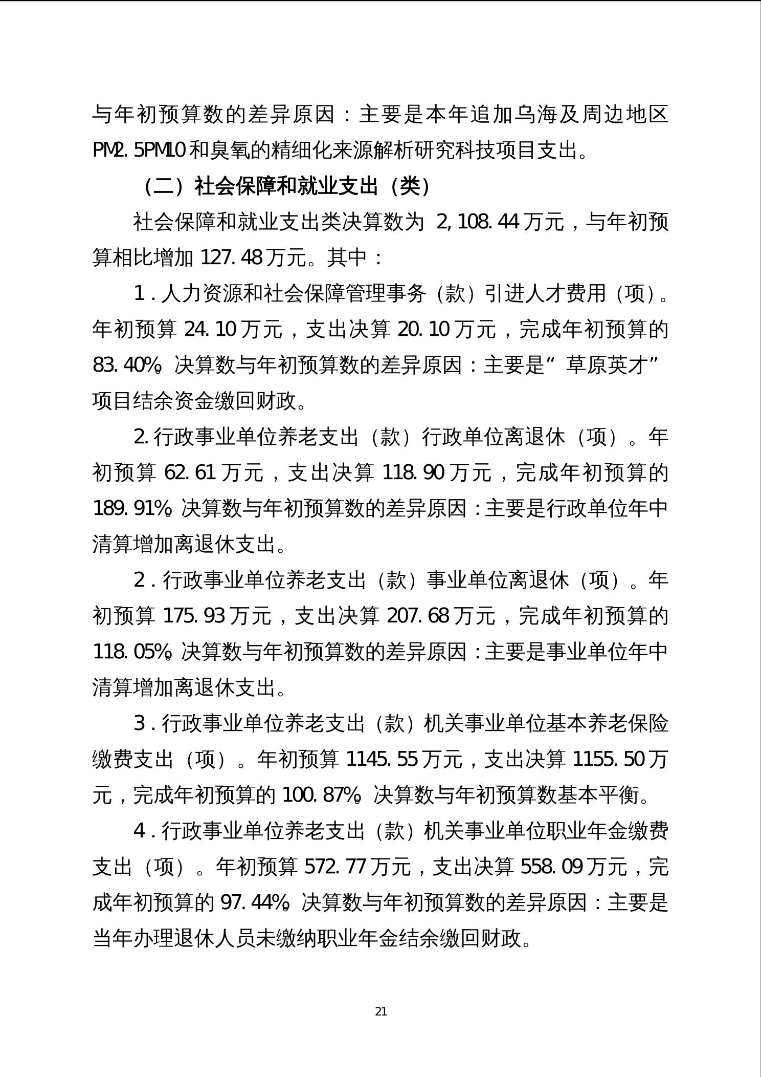
2023年度内蒙古自治区生态环境厅部门决算公开报告、“三公”经费决算统计数公开情况说明
发布时间:2024-08-26 10:40
【字体大小:
大
中
小
】
分享到
扫一扫在手机打开当前页
相关文档 :
打印
关闭
来源: 内蒙古自治区生态环境厅